2022年全球职业教育行业发展报告
来源:艾瑞
编辑:分享
2022-10-10 14:31
职业教育丨研究报告
核心摘要:
职业教育是职业学校教育与职业培训组成的有机整体,行业参与者除教育培训机构与受训学生外,还涉及企业雇主、行业协会、政府等多方,各群体共同构成密不可分的产业生态。
宏观而言,职业教育培训市场的发展与当地经济结构与发展水平息息相关。全球经济结构转变与产业格局调整构成了职业教育发展的底层逻辑,各国政府、机构的支持与投入以及信息化技术的赋能也为行业发展带来了持续的推动。
随着职业教育与普通教育同等重要的地位得到确认,职业教育将肩负起建设与我国经济结构转型需求相匹配的人才供给的重任,在家政、医疗、交通运输、应急等社会服务业,以及能源环保、航空航天、人工智能等战略新兴行业的发展中,发挥重要作用。
职业教育培训企业在产业生态中处于关键地位,在(用人)行业的规范化中扮演承上启下的角色,在产教融合与校企合作中承担实际合作的落地,并在先进教育模式与资源内容的开发探索过程中作为先锋。
联合国教科文组织认为职业教育(VocationalEducation and Training,VET)是指一系列与工作世界相关的学习经验,不仅包括各级各类的职业学校教育以及校企联合培养的学徒训练,同时还包括职业技能和资格培训以及企业内部的知识拓展。本报告将沿用联合国教科文组织的定义,讨论的范畴为包含职业学校教育与职业培训两大板块的广义的职业教育行业。

职业教育市场的价值链并非是通过各主体单点对单点的“流水线式”关系组成,而是一个由多个参与主体共同协作构成的复杂生态整体。在这一复杂的生态体系下,一个职业教育招聘或培训的闭环可以由多个不同主体组合协作完成,而这也意味着生态中信息传递的路径具有多样性。丰富的传递路径容易造成信息失真等潜在风险,随着职业教育市场的不断发展与信息量的不断累计,职业教育数字化平台的重要性日益凸显,通过数字化平台打通生态上的各个主体,串联全生态信息,才能使整个生态和谐共生,运作流畅。

全球经济结构转变与产业格局调整为职业教育发展提供底层动能
全球各地区因自身发展程度不同,拥有的产业比例也不尽相同,随着近年工业化、信息化浪潮的席卷而来,全球产业格局发生转变,产业人才需要持续精进自身以适应不断变化的环境,这也为职业教育的全球化发展提供了肥沃的土壤。

职业教育的推广离不开各国政府与国际机构自上而下的推行。不同国家和地区对于职业教育发展的政策导向不同。例如,欧美地区各国对职业教育的关注度更高,且多以劳动力市场需求为导向,为有意接受职业教育的人提供经济支持,为其工作能力的提升创造良好条件。而在非洲地区,当地政府多与国际组织进行合作,携手企业共建职业教育体系,促进人口就业与经济发展。以联合国教科文组织为首的一些国际组织,正在积极通过在线教育等创新形式,推动区域或全球职业教育发展,促进人才的多元化成长。

职业教育将依托教育数字化的浪潮,全方位提升行业效能。职业教育数字化代表的不仅仅是将职业教育从传统的线下教学转移到线上的过程,而更多的是结合线上线下优势进行组合教育,以求达到职业教育目的的最优成效。例如,对学生学习情况进行实时监测,而后结合大数据分析,将学生学习的薄弱点呈现给教培机构,做到对症下药,使学习效率得到相对的提升。又例如通过VR/AR的方式,进行线上实操训练。不仅解决了传统线下职业教育对教学设施的高要求,又能最大程度的避免学生在实操过程中因其心理压力等因素导致受伤,使教学成果提升到最佳水平。


不同的生产力发展水平决定了不同的世界市场经济发展状况,职业教育渗透各行各业,发展程度与本国人口结构、经济结构与产业发展息息相关。欧美地区职业教育发展相对成熟,多年的发展和迭代演进出相对完善的职业教育体系及教育模式;亚非拉地区发展仍在相对起步的阶段,各地区正在积极探索符合自身人才发展需求的职业教育体系。

“十四五”对职业教育作出长远规划,职业学校教育与职业技术培训改革政策同步推进,充分促进人才发展
进入“十四五”时期,中央对职业学校教育与职业技术教育发展分别提出不同的发展目标。针对职业学校教育领域,教育部发布《关于2022年职业教育重点工作介绍》,指出2022年是职业教育提质培优、改革攻坚的关键年。在职业技术培训领域,人社部发布《“十四五”职业技能培训规划》(下简称《规划》),提出职业技能培训的四个主要目标与五个重点任务。在新型经济增长方式下,加强创新型、应用型、技能型人才培养,技能型人才培养和职业资格认证政策相应推出,总基调是确立职业教育所应有的社会地位。

以应对长期以来,职业教育所面临的高端人才紧缺和社会歧视问题,2022年4月教育部重新修订了《职业教育法》。其中,首次以法律形式明确了职业教育与普通教育平等的地位,并提出建立职业教育国家学分银行的政策,通过学习成果融通和互认的方法,从法律层面畅通了职校学生的发展通道。同时,进一步促进校企合作,使真正懂技术、懂需求的老师走进学校课堂。新修订案不仅保障了职校学生的未来发展通道,同时也为我国职业教育培养高素质技能人才打开了新的局面。

香港作为湾区最早发展起来的地区,有着近90年的职业教育发展历程,但随着经济结构的转型,职业教育也进行了多次结构性的改革。2008年,香港政府推出了“资历框架”,旨在鼓励职业教育与学术教育的融通并行发展,并为参与职业教育的学生提供优质、灵活、多元和多皆进出的升学途径。一方面这些灵活的升学途径有助职教学生按个人能力、兴趣和意愿的学习模式在职业路途上不断迈进,另一方面也有助于各行业对相应人才积累与储备。

疫情刺激下,欧洲职业教育网络化和数字化进程全面加速
据欧盟统计局统计,2021年欧洲在线课堂使用比例较六年前得到显著提升。疫情是短期内推动渗透率上升的第一大因素,在此背景下,欧洲职业教育的网络化和数字化体系也得以建立。例如德国建立的公共职业服务平台(German PublicEmployment Services),雇主可以直接在平台上发布用工信息,经后台处理后将技能需求等传递到教培方和学员,从而提升三方之间的匹配效率,并从产业层面降低劳动力供需错配。


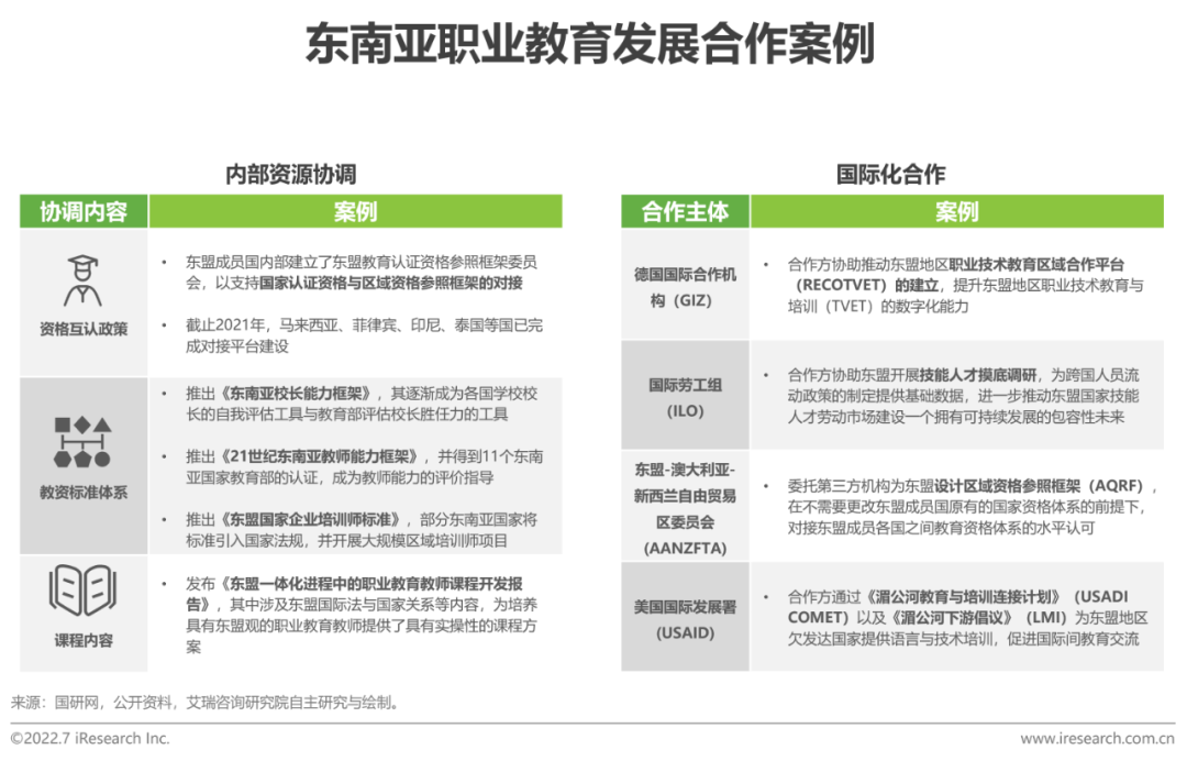
随着东南亚经济的逐步发展,各国对职业教育的重视程度与专业人才的需求度均在提升,但由于东盟大多数国家的职业教育体系仍处于起步阶段,在政策监管、行业标准、课程体系等各方面均有较大提升空间,因此通过推动东盟内部各国的资源协调与外部的国际化合作,进一步加强职业教育发展交流,引入各方职业教育先进成熟经验,有效促进东南亚职业教育发展。


与普通教育相比,职业教育首先是“职业”,即旨在为受教育者提供针对特定职业或生产劳动所需要的职业知识、技能及职业道德教育,侧重于对于实践技能及职业中实际工作能力的培养。过去几年,我国的劳动力市场一直呈现供不应求的状态。从人才供给侧看,近年来我国就业人员规模呈现下降趋势,截至2021年,我国就业人员规模下降至7.47亿。但从人才需求侧看,近年来我国整体人才需求旺盛,根据人力资源和保障事业发展统计公报,截至2021年,我国人力资源服务机构共5.9万家,人力资源服务业从业人员达103.2万人。通过职业教育提升劳动力的职业专业技能和知识,优化生产效率,向社会各行业补充可快速上岗的职业人才,从而缓解我国劳动力问题,其重要性将持续提升。

根据人社部统计的2022年一季度全国各行业招聘与求职量情况来看,各行各业都存在不同程度的职业缺口,其中生产制造与生活服务的基础技术岗位为72个,涉及高端技术的专业岗位为24个。由于各个岗位接受培训目的皆有不同,相关培训可以划分为职业资格考试培训、职业技能培训和企业内部培训。其中职业资格考试主要帮助学员提升考试相关专业学识和技能,辅助通过资格考试或考取相关职位;而职业技能培训的落脚点则在于获取职业所需技能或提高工作效率;不同于个人技能提升需求,企业培训则是从企业需要出发,定向为企业培养专业人才。

公职岗位长期火热,人才招录考试培训市场规模将持续增长
近年来,公务员、事业单位、教师等公职岗位愈发受到求职者的青睐,我国人才招录考试的报名人次也在逐年递增,人才招录考试主要包含公务员招录、事业单位招录及教师招录等形式,由于每年人才招录考试录取名额有限,竞争尤其激烈,越来越多考生为了提升录取概率选择报班,因此人才招录考试参培率也在逐年上升。随着经济增速放缓,就业环境愈加复杂,职场生存竞争也愈发激烈,相对稳定且具有社会地位认可的公职岗位将持续成为热门职业选择,人才招录考试培训市场规模有望持续增长。

家政行业服务缺口巨大,亟需职业教育向行业输送优质人才
家政服务是朝阳产业,民生产业。商务部数据显示,“十三五”时期,我国家政服务业营业收入年均增速超20%。该行业对直接服务民生,对扩大就业、提高城乡生活水平、拉动内需、促进社会和谐具有重要意义。随着人民生活水平不断提高、老龄化程度不断加深、三孩生育等政策实施,预计我国未来家政服务支出规模将持续扩大。据商务部测算,2021年我国家政服务业从业人数超过3000万,全行业服务缺口在2000万人以上。截至2020年底,全国累吸纳85万贫困地区劳动力从事家政服务,需要接受职业培训的家政从业者数量较多。为了提供高效专业的服务,促进行业规范发展,国家开展系列政策部署规划,紧跟家政服务行业的新发展,指导家政服务从业人员培训,行业内职业教育与培训市场前景广阔。

应急行业通常指为预防、处置突发事件提供产品和服务而形成的活动集合。事故灾难常导致严重的人员伤亡或直接经济损失等灾难后果。随着近年来疫情及多次重大灾害险情的冲击,我国应急行业的发展受到更多重视,越来越多人参与应急行业的各类资格考试。同时由于政策对于应急管理工作的规范日益严格,从业者也持续通过培训等形式不断提升自身职业素养,这也驱动了职业教培行业在应急领域的持续发展。

金融业人才需求稳健增长,旺盛需求正向刺激职业教育发展
根据国家统计局的数据,2021年我国金融业增加值增长至约9.1万亿元,同比增长约为9.1%,总体呈现稳健增长的态势。在金融业不断发展的环境下,内部岗位的分化以及对从业人员专业度要求的提升推动了从业人员持续提升自身职业素养的需求,2020年中国金融财会类资格考试报考人次已超过1200万人次,金融行业对专业人才需求的旺盛需求对职业教育市场同样具有正向刺激作用。

对交通运输业高质量人才的补充将进一步助力行业降本增效
交通运输行业覆盖铁路、公路、水上、管道、邮政等领域,是国民经济发展的基础。2021年,交通运输行业增加值为4.71万亿元,占全国GDP的4.1%。我国全国交通运输、仓储、邮政就业人数规模巨大,根据国家统计局数据,2020年就业人数超过800万。随着行业降本增效的全面有效推进,中国社会物流总费用占GDP比率稳步降低。职业教育行业通过提供职业培训及技能提升课程等形式,为交通运输行业提高职业专业度,提升行业人效,推动我国物流费用占比进一步下降,向发达国家8-10%的水平看齐。

企业培训一方面能为基层员工提升完成本职工作所需要的知识、技能、经验、能力等素质,另一方面能培养贴合企业自身实际发展战略需求的高级管理人员。我国作为世界第二大经济体,在2021年企业合格高级管理人员储备程度世界排名中仅为第26,仍有巨大的提升空间,这也为我国企业培训行业创造了巨大的需求空间。企业培训作为一项长期战略投入,在当下的经济环境下对于大部分企业而言,短期内缩减培训预算是相对理性的做法,但经济环境的冲击也会让企业将关注点从外部转移回企业内部,更多的企业会逐渐重新向内审视,通过企业培训优化内部人员素质,提升竞争能力。

在社会分工进一步完善的大环境下,各行业自上而下不断以市场为导向构建和完善行业标准,职工的职业技能评估认定也在持续规范化。职业教育行业一方面需要贯彻落实国家与各行业权威机构制定的标准,另一方面需要为各行业主体输出符合行业标准的人才,作为承上启下的角色,职业教育行业在我国整体就业市场乃至市场经济发展中的重要性日益凸显。

国家持续推动产教融合发展,产业方与教育方合作逐步深化
我国的产教融合是指通过教育方与产业方的相互促进与支持,形成浑然一体的办学模式。近年来国家出台了一系列关于对产教融合校企合作的政策,旨在提升教育与产业和企业的契合度,提升教育服务贡献度,提升专业对企业发展支撑度。2017年国务院办公厅提出将产教融合作为促进经济社会协调发展的重要举措,融入经济转型升级各环节,贯穿人才开发全过程,形成政府企业学校行业社会协同推进的工作格局这一重要原则。2019年国务院发布《国家产教融合建设试点实施方案》,并在2021年正式印发试点城市及企业名单。近年来职业教育与各行业结合自身特点不断深化合作形式,积极并持续地探索共生共荣的发展道路。


搭建职业教育“业务中台+数据中台”的平台模式,通过释放平台的产品能力,形成开放的生态体系,集合行业内多方供应商的优势能力,结合大数据、人工智能技术的精准匹配优势,为全球产业升级和人才发展赋能。

在充实职教领域全球化培训资源的同时,引进海外垂直领域教育资源,为国内行业共创价值。结合平台技术优势,打通从B端到C端的全方位职教领域人才培训与供给闭环平台。


产业发展与人才供需结构驱动下,职普分流有望持续改善
我国技能劳动者达到2亿人,其中高技能人才超过5000万人,技能人才求人倍率长期保持在1.5倍以上。发改委表示:“我国技能人才总量占比不断提高,但与庞大的劳动力比还是偏低,现在还不到30%,与德国、日本等制造业强国差距仍较大。未来高质量劳动力短缺问题可能会更加尖锐。”另一方面,中国高等教育职普比例的失衡,也导致大学本科就业率走低。短期内,中国家庭的教育观念仍更青睐学术类普通教育,但长期而言,在就业市场供需关系的驱动下,偏重专业技术的职业教育必将日益受到重视。在健康的职普分流环境下,人才供需失衡才能够得到长远改善。

随着行业及岗位的分化与企业管理的不断发展,企业培训已经逐渐从一个自上而下的管理工具演变为一个企业以满足学习者需求为重心的人力资产增值方式,通过不断重构和联动企业培训的多方主体,企业培训借助当下更容易被用户接受的媒体形式、学习节奏、交互方式不断推进迭代,在未来具有广阔的想象空间。

数据层面打通职业教育生态,为人才数字化建设奠定基础
职业教育生态中包含种类丰富且形态多元的参与主体,同时覆盖多个不同行业及行业上下游产业链。在传统的“点对点”产业生态中,主体之间信息传递效率低,且易造成信息不对称等弊端。随着职业教育平台型产业生态的完善,各主体之间多层信息壁垒将被打破,生态内的信息将实现快速交换流通,极大提升全行业范围内信息与资源的分配效率,并为未来人才数字化建设奠定基础。贯穿如此庞大且动态变化的生态需要数字化平台具备强大的兼容性、稳定性、易用性且可实现持续的营收,因此以SaaS为基础的“行业培训+就业服务平台”有望成为最有发展前景的数字化平台商业模式。
